ابتدا توضیحاتی کوتاه در خصوص انواع مجوز های گردشگری داده خواهد شد که البته اگر با این موضوع آشنایی دارید میتوانید این بخش را مطالعه نکنید
زمانی که شما تصمیم به راه اندازی کسب و کار در حوزه گردشگری را می گیرید برای قانون مندی کسب و کار خود نیاز به اخذ مجوز (بسته به نوع فعالیت مجوز بند ب الف پ) دارید بسته به شاخه فعالیت خود در گردشگری، باید مجوز های مربوط به کسب و کار خود را درخواست نمایید. در ابتدای کار شما نیازمند ثبت شرکت گردشگری در ایران هستید.
اگر قصد شما از کار در گردشگری فروش بلیط هواپیما باشد، شما نیازمند اخذ مجوز آژانس هواپیمائی بند الف هستید. (مشاهده آگهی های فروش آژانس با مجوزهای لازم) این مجوز توسط سازمان هواپیمایی (caa.gov.ir) کشور صادر خواهد شد و به شما این اجازه را میدهد تا اقدام به فروش بلیط هواپیما چارتر و سیستمی نمایید.
توجه کنید برای فروش بلیط هواپیما قدم اول اخذ مجوز بند الف است اما جدا از آن باید برای فروش بلیط های هر ایرلاین به صورت مجزا درخواست ساین و قرارداد با ایرلاین های مربوطه را زده باشید.
بعد از اخذ مجوز بند الف هواپیمائی شما هنوز هیچ پروازی ندارید و فقط اجازه فروش صادر شده از این رو باید برای ایرلاینی مانند ماهان درخواست و قرارداد مستقیم با ماهان بسته شود. البته با توجه به نیازمندی هایی که ایرلاین مشخص می کند که در برخی از موارد این نیازمندی ها به اندازه ای دشوار خواهد بود که ترجیح میدهید ساین ایرلاین مربوطه را دریافت نکنید و به جای آن به صورت اشتراکی از شرکتی که این ساین را دارد استفاده کنید. (در خصوص ساین یا پیدهای اشتراکی این را بدانید که فقط به جای اینکه شما قرارداد مستقیم با ایرلاین مربوطه داشته باشید، از یک شرکت دیگری که این قرارداد را دارد بهره میبرید. پس درصد کمیسیونی که دریافت می کنید کمتر از قرارداد مستقیم خواهد بود البته درصد یک توافق بین تو شرکت بوده و قابل مذاکره می باشد.)
جزئیات مربوط به هر ایرلاین به صورت مجزا در این مقاله نوشته شده است
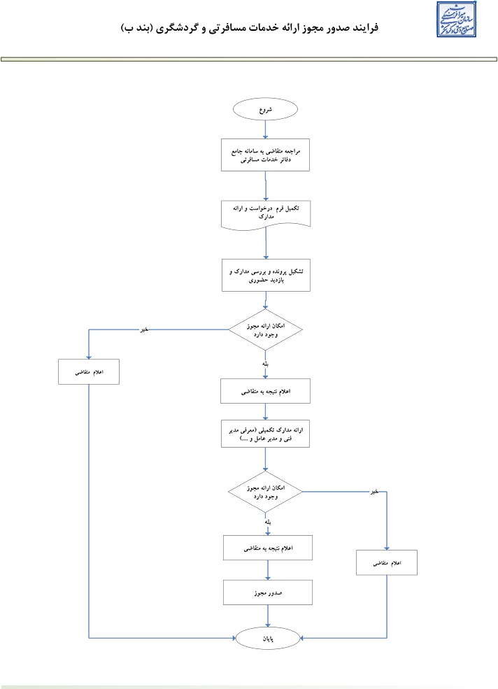
یکی از مهم ترین شرایط تاسیس آژانس مسافرتی، در صورتی که قصد فروش تور و هتل را دارید نیازمند دریافت مجوز بند ب خواهید داشت این مجوز به شما اجازه بستن تور های داخلی خارجی و همچنین فروش هتل و اقامتگاه ها را میدهد. مراحل اخذ این مجوز مربوط به سازمان میراث فرهنگی بوده که آدرس و دیگر اطلاعات در انتهای این مقاله نوشته شده است.
با توجه به کم هزینه تر بودن و ساده تر بودن مراحل دریافت مجوز بند ب به نسبت مجوز بند الف هواپیمائی میتوان گفت تعداد صادر شده این مجوز بسیار زیاد است.
اگر میخواهید بدانید چه تعداد آژانس مسافرتی یا هواپیمائی وجود دارد می توانید نگاهی به بخش بانک آژانس های مسافرتی ما بیندازید اگر قصد شما خرید مجوز است میتوانید تمام مراحل درخواست تا صدور مجوز بند ب را خودتون انجام بدید و یا واگذار کنید به اشخاصی که در این زمینه تخصص دارند.
اگر قصد شما از راه اندازی آژانس مسافرتی فروش خدمات زیارت و حج باشد شما نیازمند دریافت مجوز بند پ که از طریق سازمان حج و زیارت باید اقدام شود دارید.
دارندگان مجوز بند پ می توانند تورهای زیارتی را برگزار کنند. مقاصد زیارتی مانند نجف، مکه، سوریه و غیره . . . تعداد این مجوز ها زیاد نیست نحوه دریافت آن هم مراحل خاص خود را دارد. اصولا متقاضیان ابتدا فعالیت خود را با مجوز بند ب سازمان گردشگری شروع کرده و سپس اقدام به دریافت مجوز بند پ خواهند کرد البته این یک اجبار نیست.
در واقع آژانس های دارای مجوز بند پ این اجازه را دارند تا انواع تورهای زیارتی در مسیرهای زیارتی مانند عراق، سوریه و عربستان را برگزار نمایند. این آژانس ها اجازه برگزاری تور خارج از حوزه زیارتی را نخواهند داشت و در صورتی که آژانس قصد برگزاری تورهای غیر از زیارتی را داشته باشد باید مجوز بند ب را درخواست نماید.
آیا قصد فروش بلیط قطار دارید ؟ پس شما باید این مجوز را دریافت کنید این مجوز به آژانسی که دارای جواز بند «الف» و «ب» و همچنین دارای تمامی شرایط الزامی واگذاری طبق آئین نامه باشد، تعلق می گیرد این آیین نامه را از سایت سازمان دریافت نمایید و میتوان در 3 مرحله زیر خلاصه کرد.
نتیجه گیری میشود که انواع مجوز در زمینه گردشگری به صورت عنوان وار در زیر به این صورت است:
در خصوص مجوز فروش بلیط اتوبوس باید جهت اخذ نمایندگی فروش به شرکت های مربوط به حمل و نقل زمینی رجوع شود.
در بخش قبل به صورت عنوانی شرح داده شد که با مشخص شدن شاخه کاری خود در صنعت گردشگری باید کدام مجوز ها را دریافت نمایید. در ادامه تفاوتی این مجوز ها را با ذکر مثالی شرح می دهیم.
فرض کنید سایتی دارید که در آن اقدام به رزرو خدمات هتل و اقامتگاه ها می کنید. یعنی مجوز بند ب از سازمان میراث فرهنگی سپس تصمیم می گیرید برای مشتریان خود علاوه بر خدمات رزرو هتل امکان صدور بلیط هواپیما رفت و برگشت را هم مهیا کنید. اینجا همانجایی است که شما نیاز به مجوز مربوط به فروش بلیط هواپیما (مجوز بند الف از سازمان هواپیمائی کشور) خواهید داشت و باید مجوز بند الف خود را خریداری یا اقدام به دریافت آن نمایید. منظور از خرید مجوز بند الف این است که به جای انجام مراحل طولانی درخواست مجوز از سازمان هواپیمای کشور (CAO) شما مجوز آژانسی که فعالیت داشته و حالا قصد فروش را دارد را خریداری می نمایید و به سرعت خود را به مدار فروش میرسانید، به جای آنکه مدت ها زمان برای صدور مجوز بند الف بگذارید.
اگر قصد فروش بلیط هواپیما را دارید باید مجوز بند الف بگیرید اگر قصد فروش خدمات اقامتگاه ها را دارید باید مجوز بند ب را دریافت نمایید اگر قصد فروش تور مسافرتی را دارید باید مجوز بند ب را دریافت نمایید.
هر شخص یا شرکتی با داشتن شرایط لازم می تواند درخواست یکی از مجوز های بند الف ،بند ب و پ را به سازمان مربوطه ارسال و اقدام به دریافت مجوز خود نماید. ابتدا ببینید شرایط زیر را دارید یا خیر
سامانه جامع دفتر خدمات مسافرتی : https://ta.mcth.ir/Login
درگاه ملی مجوزها : https://www.mojavez.ir
مکان:
اینجا لیستی بروز از مدیر فنی های بند الف و ب جویای کار موجود است
آژانس های هواپیمای باید شخصی را به عنوان مدیر فنی بند الف برای صدور مجوز معرفی نمایند این شخص باید شرایط زیر را داشته باشد.
زمان ثبت نام متقاضی و مدیر فنی همزمان انجام می پذیرد، پس از ثبت پیامک برای متقاضی ارسال می گردد، مبنی بر اینکه برای ادامه روند از طریق ادارات کل استان ها پیگیری نماید، ادارات استانی درخواست متقاضی را بررسی نموده و پس از موافقت اولیه از سوی استان متقاضی برای تعیین صلاحیت به حراست و تشخیص هویت و وزارت بهداشت معرفی می شود. سپس برای ادامه روند معرفی نام و مکان و ضمانت نامه بانکی می تواند از طریق سامانه مذکور اقدام نموده و پس از ارائه ضمانت نامه بانکی و تکمیل روند کار پروانه بهره برداری برای آن صادر شود.
مدارک مورد نیازتصویر شناسنامه - عکس پرسنلی - تصویر فیش بانکی - تصویر کروکی - تصویر کد اقتصادی شرکت - تصویر اظهار نامه ثبت شرکت - گواهی از مرجع صادرکننده مجوز - تصویر مدرک تحصیلی (برابر اصل) مدیر عامل - تصویر سند مالکیت یا اجاره نامه - تصویر برابر اصل اساسنامه، روزنامه رسمی حاوی آگهی تأسیس و آگهی آخرین تغییرات سهامداران و هیئت مدیره - کارت ملی مدیرعامل - تصویر کارت پایان خدمت مدیر
البته پیشنیاز دریافت مجوز نمایندگی قطار های مسافرتی داشتن مجوز بند الف سازمان هواپیمایی و مجوز بند ب سازمان میراث فرهنگی می باشد.
در صورت کامل بودن مدارک، طبق رویه داخلی کمیسیون، مجوز صادر می شود. زمان حدودی 20 روز می باشد. اعتبار این مجوز ها 1 سال می باشد و بعد از 1 سال باید تمدید شود.
دفتر کار برای دریافت مجوز باید اداری یا تجاری باشد همچنین سند مالکیت و یا اجاره نامچه ثبت شده در دفاتر اسناد رسمی را نیازمند است (با کد رهگیری).
متراژ دفتر باید بالای 40 متر باشد.
جهت درخواست مجوز باید دفتر تجهیز شده باشد عکس از تمامی دفتر بر روی دیسک زده شود و همراه مدارک ارسال شود. توجه: ملک های مسکونی یا موقعیت مسکونی مورد قبول نمیباشد.
شرایط دفتر کار نمایندگی قطار باید مطابق زیر باشد:
نکته: اگر شخصی برای دریافت مجوز تاسیس آژانس به سازمان مربوطه مراجعه نماید و درخواست صدور مجوز داشته باشد مجوز مربوطه به عنوان "دفتر خدمات مسافرتی و شخص مربوطه به عنوان مدیر دفتر خدمات مسافرتی شناخته خواهد شد" اگر شخص از طریق شرکت درخواست این مجوز را نماید و مجوز دریافت نمایید در این صورت مجوز صادره به عنوان شرکت خدمات مسافرتی شناخته خواهد شد.
یکی از شرایط تاسیس آژانس هواپیمایی داشتن مجوز مدیر فنی بند ب یا الف می باشد.
اگر قصد شما دریافت مجوز بند الف گردشگری می باشد نیاز به مدیر فنی بند الف دارید.
اگر قصد شما دریافت مجوز بند ب باشد نیاز به مدیر فنی بند ب خواهید داشت.
این نیرو باید شرایط زیر را داشته باشد:
درخصوص الباقی نیرو ها (کانتر فروش حسابدار و غیره) بعد از دریافت مجوز میتوانید بر اساس نیاز خود استخدام نمایید.
اگر نیاز به مشاوره در خصوص تیم سازی آژانس دارید ما در کنار شما هستیم.
برای دریافت مجوز بند الف و یا بند ب آژانس شما نیاز به یک مدیر با داشتن حداقل لیسانس و 3 سال سابقه کار مرتبط دارید. شما میتوانید شخصی را معرفی کرده و یا خود اقدام به دریافت مدرک نمایید.
چطور مدرک مدیر فنی را دریافت کنیم؟ در ادامه همین مقاله به آن پرداخته ایم.
آگهی استخدام مدیر فنی آژانسالبته این ضمانت نامه ها مربوط به دریافت مجوز شما می باشد و ارتباطی با ضمانت نامه های هر ایرلاین ندارد و شما برای قرارداد با هر ایرلاین باید به صورت مجزا ضمانت نامه های آنها را پرداخت نمایید.
چنانچه متقاضی پس از ثبت نام به هر دلیلی نتواند نسبت به تكميل مدارک درخواستی كمیته اقدام نماید سيستم امكان ثبت نام مجدد را تا شش ماه نخواهد داد.
گرفتن هرگونه حقوق و دستمزد توسط مديران فنی قبل از تائیدیه سازمان غير قانونی می باشد.
جهت کسب اطلاعات بیشتر در این زمینه یا مدارک درخواستی با تلفن شماره 66073513 تماس حاصل شود. در روزهای کاری و ساعات اداری.
آژانس های دارای مجوز بند پ امکان برگزاری تورهای زیارتی را دارند و برای صدور این مجوز باید شرایط زیر را داشته باشند:
مراحل درخواست مجوز از طریق میز خدمات سازمان حج انجام میشود. لینک میز خدمات در بخش منابع همین مقاله قرار داده شده است.
اگر قصد دریافت مجوز بند ب را دارید باید یا خودتان مدرک مدیر فنی را دریافت نمایید، یا شخصی که مدرک مدیر فنی بند ب را دارد استخدام نمایید.
دوره مدیر فنی حدودا 4 ماه زمان از شما خواهد گرفت.
مبلغ دوره حدودا بین 5 تا 6 میلیون تومان میباشد که در انتهای این دوره مدرک گواهینامه وزارت میراث فرهنگی گردشگری و صنایع دستی میباشد. (قیمت ها مربوط به قدیم است)
پیشنیاز این دوره مدرک کارشناسی و تسلط به زبان انگلیسی می باشد.
توجه نمایید انتهای این دوره نیاز به یک بازه زمانی کارورزی در یک موسسه میباشد.
برای شرکت در این دوره ها میتوانید از شرکت های معتبر در این زمینه کمک بگیرید.
در صورتی که علاقه ای به شرکت در این دوره ها ندارید میتوانید با استخدام یک نیروی دارای مدرک مدیر فنی بند ب یا الف در شرکت خود فعالیت خود را آغاز کنید. علاقه مندان به کار در آژانس هواپیمایی می توانند فرصت های شغلی این حرفه را در بخش کاریابی سایت های هالیدی مشاهده نمایند.
اینجا لیستی بروز از مدیر فنی های بند الف و ب جویای کار موجود است
جهت تمدید مجوز آژانس مسافرتی خود باید مدارک و اطلاعات زیر را آماده کنید:
در صورت نیاز به فرم های مربوطه در همین مقاله به بخش فرم ها رجوع کنید.
شرایط و نحوه ثبت نام متقاضیان فروش بلیط الکترونیکی :
تمامی مراحل دریافت مجوز فروش بلیط الکترونیکی به صورت آنلاین انجام میشود.
لیست دفاتر مجاز فروش الکترونیکی بر روی سایت سازمان هواپیماییزمانی که شما به عنوان صاحب مجوز بند ب طبق قوانین و تعهدات خود در زمان دریافت مجوز پایبند نباشید و شکایتی از سوی مسافر به سازمان ثبت شود، در این شرایط احتمالا مجوز شما تعلیق خواهد شد. برخی از شرایطی که منجر به تعلیق مجوز شما خواهد شد در زیر آمده است.
زمانی که مجوز را دریافت میکنید مدت زمانی وقت دارید تا فعالیت خود را شروع کنید اگر در بازه زمانی مشخص فعالیت خود را شروع نکنید مجوز شما تعلیق میشود. این مدت زمان بین 3 تا 6 ماه است.
اگر مدیر فنی و مدیر عامل شما در مجموعه حضور نداشته باشد و بازرسی از مجموعه شما بازدید کنید به احتمال زیاد مجوز شما را تعلیق خواهد کرد. در صورتی که آدرس و مشخصات شرکت تغییر کرده است باید آن را اعلام نمایید در غیر این صورت مجوز بند ب شما تعلیق خواهد شد.
فعالیت هایی خارج از مجوز خود باعث تعلیق خواهد شد به عنوان مثال مجوز بند ب خریداری کرده اید و مشغول به فروش بلیط هواپیما می کنید.
در صورت عدم ارائه گزارش فعالیت خود مجوز شما به مدت سه ماه تعلیق میشود.
قطعا مواجه شدن با مشکلات در فرودگاه حس عصبانیت را در ما بیدار می کند و باعث خراب شدن سفرمان می شود. در این صورت واجب است از آژانس هواپیمایی که از آن بلیط خریدید، شکایت کنید. اما بهتر است ابتدا کمی دست نگه دارید و با تماس با ایرلاین مربوطه مشکل خود را بیان کنید و به آژانس هواپیمایی فرصت دهید آن را حل کند. اگر در فرودگاه از پروازتان جا ماندید یا با مشکلاتی در خصوص وزن چمدان و میزان اضافه بار رو به رو شدید، کافی است از نمایندگان شرکت های هواپیمایی کمک بگیرید تا به شما کمک کنند مشکلتان را رفع کنید. برای استعلام آژانس مسافرتی می توانید از بخش آژانس های مسافرتی در سایت های هالیدی، نام آژانس را جستجو نمایید. و همچنین می توانید لیست تمام آژانس های شهر مورد نظر را مشاهده کنید، به عنوان مثال لیست آژانس های مسافرتی تهران را در این بخش داشته باشید.
تلفن شکایت از آژانس های هواپیمایی
| آدرس سازمان هواپیمائی کشور | https://caa.gov.ir | ۶۶۰۷۸۷۰۰-۹ | تهران، فرودگاه مهرآباد، به سمت ترمینال پروازهای داخلی 4 و 6، سازمان هواپیمایی کشوری |
| آدرس سازمان میراث فرهنگی و صنایع دستی | https://eservices.mcth.ir | 61063000 | تهران، خیابان آزادی، تقاطع یادگار امام (ره) |
| میراث فرهنگی تهران | https://tehran.mcth.ir/ | تهران، خیابان کریم خان، خیابان استادنجات الهی، نبش کوچه شهید ارشد، اداره کل میراث فرهنگی، گردشگری و صنایع دستی استان تهران | 02188934841 |
| سازمان حج و زیارت | https://www.haj.ir | تهران ، خيابان آزادي ، نبش خيابان رودکی شمالی ، سازمان حج و زيارت | 02164511 |
| صدور مجوز دفاتر خدمات مسافرتی و راهنمایان گردشگری | https://ta.mcth.ir | https://egovsso.mcth.ir | 6360 |
| پنجره خدمات سازمان هواپیمایی کشوری | https://my.cao.ir/login | ||
| پنجره خدمات سازمان حج و زیارت | https://mizekhedmat.haj.ir | ||
| میز خدمات صدور و یا تمدید مجوز بند الف سازمان هواپیمائی کشور | https://techcomit.cao.ir/ | فرودگاه مهرآباد، به سمت ترمینال پروازهای داخلی 4 و 6، سازمان هواپیمایی کشوری | ۶۶۰۷۸۷۰۰ |
| میز خدمات صدور و یا تمدید مجوز بند الف سازمان هواپیمائی کشور | https://techcomit.cao.ir/ | فرودگاه مهرآباد، به سمت ترمینال پروازهای داخلی 4 و 6، سازمان هواپیمایی کشوری | ۶۶۰۷۸۷۰۰ |
| شرکت راه آهن | www.rai.ir | تهران، بالاتر از میدان آرژانتین، بلوار نلسون ماندلا، ساختمان شهدای راه آهن | ۵۵۱۲۱ |
برای اینکه بتوانید موافقت اصولی برای اقامتگاه بومگردی داشته باشید, باید درخواست کتبی خود را به همراه سند مالکیت زمین، گزارش کمیته برنامه ریزی گردشگری استان، تایید موقعیت زمین و صدور موافقت اصولی توسط معاونت برنامه ریزی و سرمایه گذاری، ارائه کنید. درخواست شما ابتدا در کمیته برنامه ریزی گردشگری استان مطرح خواهد شد و سپس به معاونت برنامه ریزی و سرمایه گذاری برای اخذ موافقت اصولی ارجاع داده خواهد شد.
یک آژانس مسافرتی بزرگ مجموع دپارتمانهای مختلفی است که هر کدام وظایفی را جهت پیشبرد بهتر ایفا می کنند. واحد هایی چون حسابداری که مخصوصا در بخش بند الف نقش حیاطی را دارند.
در زیر چارتی کوچک از یک آژانس نمایش داده شده که می توان گفت بخش های مانند فروش آنلاین به جزئیات در آن دیده نشده است. بخش هایی مانند قطار و دیگر خدمات گردشگری در آن دیده نشده است بخش هایی مانند بازاریابی در آن دیده نشده است.
این چارت یه دید کلی از نیروهایی مورد نیاز شما زمانی که قصد خرید مجوز بند الف یا مجوز بند ب را دارید می دهد تا بدانید یه آژانس مسافرتی با چینش صحیح باید به چه شکلی باشد.
اکنون توضیحاتی مختصر در خصوص هر بخش برای شما خواهیم داد.
بخش تکنولوژی میتوان گفته امروزه این بخش از دیگر بخش ها پر رنگتر ، پر هزینه تر، پر چالشتر و شاید تفاوت پیروزی و شکست شما در این صنعت باشد. در این بخش تولیدات نرم افزاری سایت اپ و هر آنچه برای فروش آنلاین نیاز دارید تولید خواهد شد. البته اگر نرم افزار آماده هم خریداری کرده باشید باز هم این واحد را نیاز دارید زیرا این واحد منبع پولسازی شما می تواند باشد. اعضای این واحد شامل تیم سئو تیم تولید محتوا تیم برنامه نویسی تیم گرافیک و طراحی شامل UI , UX تیم پشتیبانی نرم افزار مدیر دیتابیس دیتاسنتر و دیگر اعضا... که ما فقط به اختصار آن ها را توضیح دادیم. بخش مارکتینگ شامل اعضای بازاریاب چه سنتی چه دیجیتال استراتژیست های مارکتینگ. و غیره...
بخش بند ب سازمان که تمرکز آن ها در فروش تور و هتل است مدیر این بخش با اعضای زیر دست خود می توانند فروش تور های شناور و یا بستن پکیج های توریستی را انجام دهند صفر تا صد یک تور در این بخش انجام میشود.
کانتر داخلی وظیفه فروش تور داخلی را دارد البته باز هم این کانتر ها تفکیک خواهند شد به مسیر های مختلف به عنوان مثال کانتر آسیا یا کانتر مسیر کیش و مشهد
بخش بند الف در این بخش تمامی پرواز های داخلی و خارجی مدیریت میشود. وظیفه فروش این تیم ایکت های ایرلاین های داخلی ،پرواز های شناور، چارتر یا سیت چارتر پرواز است.
آنها فروش روی سایت شما را پشتیبانی می کنند تا با کمک مدیر فنی بند الف احتمال بروز خطا را در سیستم به حداقل برسانند. واحد حسابداری که با تمامی بخش های سازمان شما کار خواهد کرد. وظیفه شارژ سیستم ها مدیریت ورودی و خروجی، منابع مالی، ثبت سند، تراز مالی، مالیات، شرایط بیمه کارمندان و دیگر جزئیات را بر دوش خواهد داشت. اگر قصد دارید یک آژانس مسافرتی به شکلی کارامد را را اندازی کنید بدانید اعضای مختلف این تیم در کنار هم به شما سود خواهند رساند و برنامه ریزی و سرمایه گذاری درست شما را موفق خواهد کرد. بخش های دیگر در مقاله دیگر توضیح خواهیم داد. 


نظرات کاربران
ثبت نظر مشاهده نظر هادرود شما باید عضو یاتا شوید شرایط و قوانین مربوط به عضویت در یاتا را جسجو کنید . مقاله یاتا جهت آشنایی شما به زودی در همین بخش قرار می دهیم